跳至主要內容
88~91學年度 手冊手稿 第 9 頁 OCR · 自動✎ 模型:gemini-2.5-flash 摘要 (可點擊編輯)
這份文件詳細說明了社團活動報帳時,收銀機統一發票、兩聯式統一發票、三聯式統一發票及收據的各項規定與注意事項。內容涵蓋了發票時間、地點、品名、統一編號、商店名稱以及收據的專用章和負責人私章等要求,旨在規範報銷流程。
20210625174725_009.png
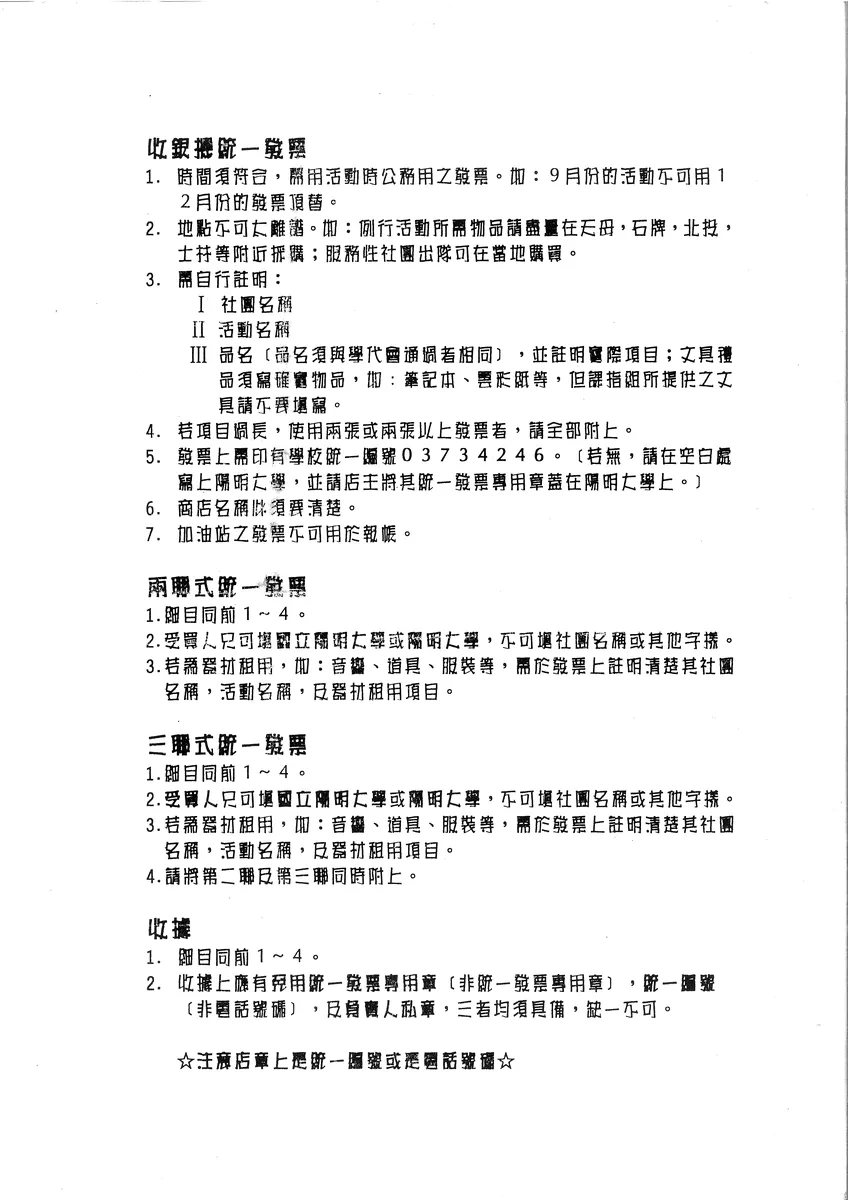
原圖 ↗ 收銀機統一發票
- 時間須符合,需用活動時公務用之發票。如:9月份的活動不可用12月份的發票頂替。
- 地點不可太離譜。如:例行活動所需物品請盡量在天母,石牌,北投,士林等附近採購;服務性社團出隊可在當地購買。
- 需自行註明:
I 社團名稱
II 活動名稱
III 品名〔品名須與學代會通過者相同〕,並註明實際項目;文具禮品須確實物品,如:筆記本、墨水瓶等,但需指明所提供之文具請勿籠統。
- 若項目過長,使用兩張或兩張以上發票者,請全部附上。
- 發票上需印有學校統一編號03734246。〔若無,請在空白處寫上陽明大學,並請店主將其統一發票專用章蓋在陽明大學上。〕
- 商店名稱此須清楚。
- 加油站之發票不可用於報帳。
兩聯式統一發票
- 數目同前1~4。
- 受買人只可填國立陽明大學或陽明大學,不可填社團名稱或其他字樣。
- 若需器材租用,如:音響、道具、服裝等,需於發票上註明清楚其社團名稱,活動名稱,及器材租用項目。
三聯式統一發票
- 數目同前1~4。
- 受買人只可填國立陽明大學或陽明大學,不可填社團名稱或其他字樣。
- 若需器材租用,如:音響、道具、服裝等,需於發票上註明清楚其社團名稱,活動名稱,及器材租用項目。
- 請將第二聯及第三聯同時附上。
收據
- 數目同前1~4。
- 收據上應有免用統一發票專用章〔非統一發票專用章〕,統一編號〔非電話號碼〕,及負責人私章,三者均須具備,缺一不可。
☆注意店章上是統一編號或是電話號碼☆
編輯後的中介資料會以 commit 的方式直接寫入 GitHub repo,Vercel 將於 2~3 分鐘後自動重新部署。
完成後可按右上角 ✕ 或 ESC 關閉面板,您仍會保持登入狀態。
GitHub 存取權杖
請於 GitHub 個人權杖頁面 建立 fine-grained PAT,限定 repo 為
galencky/YMFHL_digital_museum
,僅授予 Contents: Read and write。
備註:權杖以明碼存於本機 localStorage。請務必使用 fine-grained PAT 並限定 repo 與權限範圍,
並於不再使用時點擊「移除權杖」。
YMFHL · Digital Museum
陽明信望愛社數位典藏
本典藏館為團契內部使用,請於閱讀以下聲明並同意後輸入通行密碼進入。
使用聲明
-
本典藏館內所有 OCR 文字、摘要、人物與聚會等整理資訊,皆由人工智慧(Gemini)自動辨識與彙整,
並非 100% 正確,可能含有錯字、漏字、誤判或推論錯誤。
請以原始掃描檔為準,引用、轉述前請自行核對原稿。
-
本典藏內容包含團契成員之個人資訊(姓名、系級、職務、出席紀錄、簽名等)。
本人理解並同意:不對外散布、公開轉載或洩漏這些個人資訊,
僅將其用於團契內部之回顧、研究與紀念用途;如需對外引用,須先取得當事人或團契同意。